Szanowni Państwo,
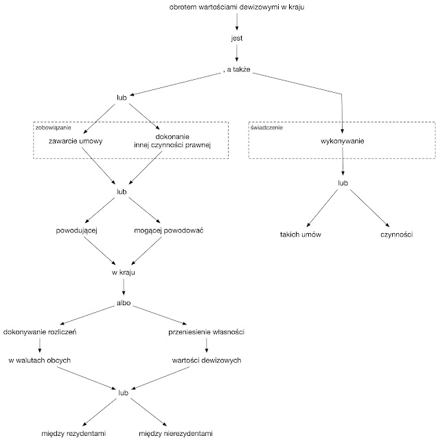
przedstawiam Państwu tekst na temat nielegalności umów denominowanych. Jest to rozwinięcie opinii mec.Orskiego na temat braku rozliczeń w walucie obcej pomiędzy bankiem w jego klientem. Koncepcję tę rozwinąłem, poprzez analizę prawa dewizowego oraz dotarcie do formalnej definicji rozliczeń bezgotówkowych. Analiza prawa dewizowego, z jego strasznie zagmatwanymi glizdowatymi zdaniami okazała się możliwa tylko dzięki zastosowaniu logiki matematycznej.
Tekst gorący, zachęcam do wydruku i poczytania w drodze na demonstrację. Do zobaczenia w Warszawie.
-Ryszard Styczyński
PS. Bym zapomniał. Tekst jest tutaj: http://styczynski.blogspot.com/2016/04/nielegalnosci-umow-denominowanych-z_14.html
